在当今电子设备快速发展的时代,用户对于设备充电速度的要求越来越高,快充技术应运而生并迅速普及。而氮化镓(GaN)作为一种新兴的第三代半导体材料,凭借其独特的物理特性,正在成为快充技术中的关键材料,推动着电源管理芯片的革新与发展。
氮化镓(GaN)功率器件以其极快的开关速度、优秀的导通阻抗以及极低的开关损耗脱颖而出。这些特性使得基于GaN的Flyback拓扑电路能够将工作频率提升至200kHz以上。与传统的硅基功率器件相比,这一频率的大幅提升意味着电源设备可以在更小的体积内实现更高的功率密度,同时显著提高电源的转换效率。在快充产品中,电源体积的缩减和转换效率的提升至关重要,因为它们直接影响到产品的便携性和能效表现。因此,GaN在Flyback拓扑的快充产品上得到了广泛的应用,成为快充技术发展的关键推动力量之一。
尽管氮化镓(GaN)器件本身具有诸多优势,但要充分发挥其性能,优秀的电源管理芯片(PMIC)是不可或缺的关键因素。电源管理芯片负责控制和管理电源的输出,确保电源在各种负载条件下都能稳定工作,并且在高频率下保持高效率。这对于快充产品尤为重要,因为快充需要在短时间内提供大量的电能,电源管理芯片必须能够精确地控制电流和电压,以避免过充、过放和过热等问题,同时还要确保充电过程中的安全性和可靠性。
?;つJ狡肴?/p>

在这一背景下,芯茂微电子凭借其在电源管理芯片领域的深厚技术积累和创新能力,推出了合封氮化镓LP88G24DCD的PD65W适配器参考设计。这一设计充分展现了GaN技术的优势,同时也体现了芯茂微电子在电源管理芯片设计上的先进理念。

外推控制芯片如下:

内置GaN的产品:

芯茂微电子的PD65W适配器参考设计具有以下显著特点:
轻便的体积:由于GaN器件的高频特性,使得电源设备可以在更小的体积内实现更高的功率密度。这对于便携式电子设备的快充适配器来说是一个巨大的优势,使得适配器更加轻便易携,符合现代用户对于便携性的追求。
更高的转换效率:在快充过程中,电源的转换效率直接关系到充电速度和能源利用率。芯茂微电子的参考设计通过优化电路设计和采用高效的GaN器件,实现了高达94.23%的转换效率。这意味着在充电过程中,更多的电能被有效地转化为设备所需的能量,减少了能量损耗,提高了充电速度,同时也降低了能源浪费,符合环保和节能的发展趋势。
外围电路简单,占板面积?。盒久⒌缱拥牟慰忌杓撇捎昧思蚪嗟耐馕У缏罚跎倭嗽亢透丛佣取U獠唤鼋档土松杀?,还提高了产品的可靠性和稳定性。同时,简洁的电路设计使得占板面积大幅减小,为产品的小型化和集成化提供了可能,使得快充适配器可以更加灵活地应用于各种电子设备中。
双绕组构型效率更高:在电路设计方面,芯茂微电子采用了双绕组构型,进一步提高了电源的转换效率。这种构型能够更好地利用电磁感应原理,提高能量传输的效率,同时也有助于降低电磁干扰,提高电源的性能和稳定性。
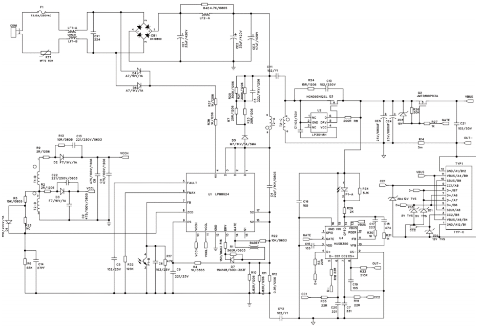
电路图如下

芯茂微电子的PD65W适配器参考设计在性能方面表现出色。以下是其在不同输入电压和负载条件下的性能数据:
输入电压(VAC) 频率(Hz) 输出功率(W) 转换效率(%)
115 60 65 92.27
230 50 65 92.04
264 50 65 91.37
从上表可以看出,无论是在115VAC/60Hz还是230VAC/50Hz的输入条件下,芯茂微电子的PD65W适配器参考设计都能保持较高的转换效率,且在264VAC的高输入电压下,转换效率依然能够达到91.37%,表现出优异的性能和稳定性。
氮化镓(GaN)作为一种新兴的第三代半导体材料,凭借其卓越的性能,正在成为快充技术中的关键材料。芯茂微电子通过推出合封氮化镓LP88G24DCD的PD65W适配器参考设计,充分展现了GaN技术的优势,并在电源管理芯片设计上实现了创新突破。这一参考设计不仅具有轻便的体积和更高的转换效率,还通过简洁的外围电路和双绕组构型提高了产品的可靠性和性能。
随着快充技术的不断发展和普及,氮化镓(GaN)的应用前景将更加广阔。芯茂微电子将继续致力于GaN技术的研发和创新,为市场提供更加高效、可靠的电源管理解决方案,推动快充技术的发展和应用,满足用户对于快速充电和便携性的需求。