在现代LED照明系统中,高效能、高功率因数以及高精度的电流控制是实现优质照明效果的关键。PL3760作为一款隔离型原边控制LED驱动芯片,以其卓越的性能和创新的设计,为LED驱动领域带来了新的突破。本文将深入探讨PL3760的主要特性、典型应用以及其内部框架图所揭示的功能细节。
PL3760是一款专为隔离型PFC(功率因数校正)LED驱动设计的芯片,它集成了多种先进的功能和特性,以满足现代LED照明系统对高效能和高可靠性的需求。以下是PL3760的主要特性:

PL3760采用原边控制技术,去除了传统的次级反馈电路和光耦,这一创新设计不仅简化了电路结构,还显著降低了系统成本。通过原边控制,PL3760能够实现高精度的输出电流调节,同时保持系统的稳定性和可靠性。
PL3760内置的PFC控制电路能够实现高功率因数,确保在宽输入电压范围内都能保持高效的电能转换。这对于提高整个照明系统的能效和减少电网谐波污染具有重要意义。
PL3760具备全面的保护功能,包括LED开路/短路保护、逐周期限流、VCC欠压/过压?;ひ约肮卤;?。这些保护功能不仅提高了系统的安全性,还延长了LED灯具的使用寿命。
通过谷底导通模式,PL3760能够有效降低开关损耗,提高系统的整体效率。这种模式确保了功率管在电压最低点导通,从而减少了开关过程中的能量损失。
PL3760提供了可编程线电压补偿功能,能够根据输入电压的变化自动调整输出电流,确保在全输入电压范围内都能实现精确的电流调节。这一特性对于提高照明系统的稳定性和一致性至关重要。
PL3760能够实现高精度的电流输出,确保LED灯具在不同工作条件下都能保持一致的亮度和色温。这对于商业照明和专业照明应用尤为重要,因为这些应用对光的质量和一致性有严格的要求。

PL3760的高效能和多功能特性使其适用于多种LED照明应用,尤其是在需要高功率因数和高精度电流控制的场合。以下是PL3760的一些典型应用:
PL3760非常适合用于T8/T10 LED灯串的驱动,这些灯串通常用于商业照明和工业照明。PL3760能够提供稳定的电流输出,确保灯串在不同输入电压下都能保持一致的亮度和光效。
对于需要高功率因数的LED灯具,PL3760是一个理想的选择。其内置的PFC控制电路能够确保灯具在宽输入电压范围内都能保持高效的电能转换,同时减少电网谐波污染。
PL3760的高精度电流输出和可编程线电压补偿功能使其能够轻松集成到智能照明系统中。这些系统可以根据环境光线、时间和用户需求自动调整亮度和色温,实现节能和智能化的照明效果。
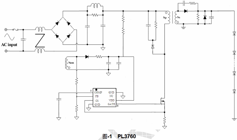
PL3760的内部框架图揭示了其复杂而高效的设计,以下是对其主要功能模块的解析:

PL3760在系统上电后,通过启动电阻给VCC引脚的电容充电,当VCC电压达到启动阈值时,芯片开始工作。预充电功能可以快速启动系统,减少启动时间,提高系统的响应速度。
PL3760通过原边控制实现了高精度的LED恒流控制。通过去除次级反馈电路和光耦,PL3760不仅降低了系统成本,还提高了系统的稳定性和可靠性。LED输出电流的计算公式为:
其中,N是原边和副边电感匝数比,Rcs是电流采样电阻。
PL3760采用准谐振模式工作,通过检测功率管源漏电压的过零点来控制功率管的导通。这种模式不仅减少了开关损耗,还提高了系统的效率和EMI性能。
PL3760内部集成了逐周期限流功能,通过功率管源极与地之间的电阻进行电流采样。内部的LEB(前沿消隐)电路可以有效消除信号毛刺,减少外部元件数量,提高系统的可靠性。
PL3760具备过压?;ず涂繁;すδ堋5笔涑龅缪钩瓒ǖ墓贡;さ闶?,芯片将停止工作,?;は低趁馐芩鸹?。同时,PL3760还具备LED开路保护功能,当LED灯串发生开路时,芯片将停止工作,避免系统过压。
PL3760集成了过温?;すδ?,当芯片温度超过设定的过温?;さ悖ㄍǔN?50℃)时,芯片将停止工作,保护系统免受高温损坏。
PL3760提供了可编程线电压补偿功能,通过在CS端增加ΔVcs_c作为线电压补偿,可以有效改善输出电流随输入电压变化的现象。线电压补偿的计算公式为:
其中,k是相关因数,NAUX和NP分别是辅助绕组和原边电感匝数,RFBU是反馈电阻。
PL3760作为一款隔离型原边控制LED驱动芯片,以其高功率因数、高精度电流输出、低开关损耗以及全面的保护功能,为LED照明领域提供了一种高效、可靠的解决方案。其创新的原边控制技术和多种?;すδ?,不仅简化了电路设计,还提高了系统的稳定性和可靠性。PL3760适用于多种LED照明应用,包括T8/T10 LED灯串、高功率因数LED灯具和智能照明系统,能够满足不同用户对高效能和高质量照明的需求。随着LED照明市场的不断发展,PL3760无疑将成为推动行业发展的关键技术之一。