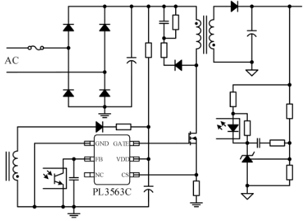
PL3563C聚元微SOT23-6封装100W高性能电流模PWM控制芯片
<100W SOT23-6
<100W SOT23-6
PL3563C 是一款低成本、高性能的电流模PWM控制芯片,其优异的性能可满足小功率开关电源的低功耗要求。芯片的启动电流典型值仅5uA,可减小启动电路损耗;而较低的工作电流也可以提高系统的效率;芯片内置的“无噪音绿色模式”同样能够提高系统的效率,同时这种绿色模式能使开关电源满足严格的能源损耗要求。
芯片通过对输出采样并反馈到光耦获得高精度的恒压输出。内置的斜率补偿电路确保了峰值电流??刂频奈榷ㄐ?。内部集成的频率抖动功能可以改善EMC,降低EMI滤波成本。

该产品同时提供多种?;すδ埽饕?OVP、OCP、OLP等。
PL3563C 提供 SOT23-6 封装。
低的启动电流和工作电流
PWM无噪音绿色控制模式
内置提高EMI性能的频率抖动
内置斜率补偿
CS端的前沿消隐
VDD过压和欠压?;?br/>输出过压/过载保护
逐周期限流?;?br/>内置软启动
过温?;?br/>驱动钳位保护。

手机/充电器
锂电池/数码相机充电器
机顶盒电源
电源适配器
LED 驱动
消费类的备用电源