KP2203LGA/KP2205LGA芯片功能描述,内置65k/100kHz开关频率振荡器
类别:产品新闻 发布时间:2025-10-23 11:56:44 浏览人数:10004
PD快充、氮化镓、多口输出……当适配器功率节节攀升时,工程师却常被三件事折磨:
宽电压输入(90-264 VAC)与USB-C 5-20 V输出的巨大跨度;
六级能效对轻载效率与待机功耗(<75 mW)的严苛红线;
越来越小的外壳里,元件被“挤”到发烫,还要过EMI。
KP2203LGA(65 kHz)与KP2205LGA(100 kHz)就是在这种“夹缝”里诞生的电流模式PWM控制器。它把“宽VDD、谷底导通、绿色打嗝、全套保护”做成了一颗6-pin SOT23,让工程师告别“外围堆砌”时代。
一眼看懂它——关键特色
超宽VDD:8-70 V,直接由辅助绕组供电,省去LDO和启动电阻功耗;
双频可选:65 kHz(KP2203LGA)/100 kHz(KP2205LGA),兼顾尺寸与效率;
中载谷底导通(QR):降低开关损耗,平均效率提升1-2 %;
轻载Burst+降频:22 kHz最低打嗝频率,无异音,待机<75 mW;
全套?;?/strong>:OLP、SCP、OVP、UVP、OTP、CS-OVP、LEB、VDD-OVP/钳位,一个都不少;
EMI友好:±4 %频率抖动+软驱动,传导辐射余量>6 dB;
4 ms软启动:抑制开机应力,变压器“零”饱和声;
SOT23-6L:3000颗/盘,兼容贴片机,占板面积仅9 mm2。
管脚图与定义

GND(1):芯片地,兼顾散热焊盘作用;
FB(2):光耦反馈输入,0.9 V/0.95 V Burst进出阈值;
DEM(3):去磁检测+输出OVP/UVP+短路?;?,三合一;
CS(4):原边电流采样,0.45 V OCP,外接NTC可做OTP;
VDD(5):8-70 V供电,内置75 V钳位,启动电流<20 μA;
GATE(6):图腾柱输出,+300 mA/-500 mA,13 V钳位,软驱动斜率可控。
把芯片“拆开”看——内部框图亮点
双振荡器:65 k/100 k主频+22 k轻载低频;
谷底检测:比较器窗口50 mV/80 mV,锁定最小漏极振铃谷底;
斜率补偿:占空比>50 %自动注入,彻底告别次谐波;
频率抖动:16 ms周期,±4 %摆幅,EMI峰值能量被“抹平”;
OTP:芯片结温145 °C关断,115 °C恢复,差值30 °C防“打嗝”。
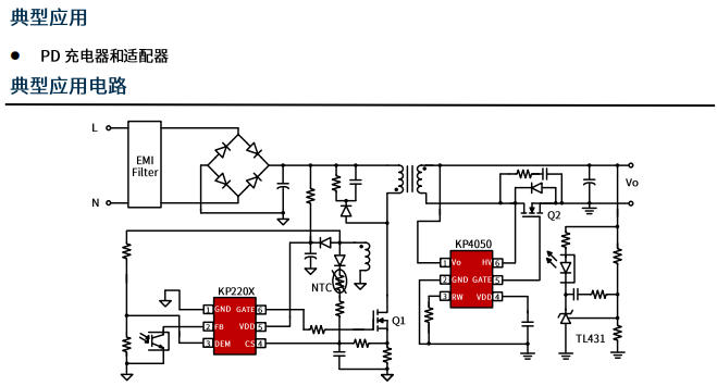
典型应用电路(90-264 VAC→20 V/3.25 A PD)

启动电阻:2×1 MΩ,0.25 W,待机功耗<15 mW;
RCD吸收:100 V以下MOS即可,漏极振铃<550 V;
变压器:RM8/EFD25,65 kHz用Φ0.25 mm×60 T,100 kHz可缩1匝;
EMI:共模电感+π型滤波,频率抖动后,QP余量>8 dB。
工作模式“四重奏”
满载QR:谷底导通,效率92 %@230 VAC;
中载降频:频率线性下降,保持谷底;
轻载Burst:FB<0.9 V???,>0.95 V恢复,22 kHz最低;
空载“打瞌睡”:仅0.3 mA VDD电流,输出纹波<50 mV。
保护功能“全家?!?/strong>
逐周期OCP:CS 0.45 V,前沿消隐250 ns,防误导通;
OLP:FB>3.6 V持续75 ms,进入打嗝;
SCP:DEM<0.5 V持续37 ms,判定短路;
OVP/UVP:输出过压3.6 V×6周期,欠压0.4 V×37 ms;
VDD OVP:75 V关断,80 V钳位;
OTP:片内145 °C,外置NTC触发CS-OVP 0.5 V;
LEB:250 ns屏蔽电流尖刺,MOSFET安心开通。

65 kHz or 100 kHz?一张表搞定选型
| 场景 | 65 kHz KP2203LGA | 100 kHz KP2205LGA |
|---|
| 磁芯尺寸 | 稍大 | 可小一号 |
| 效率 | 满载略高0.3 % | 中载高1 % |
| EMI | 低频好调 | 需加强共模 |
| 成本 | 变压器便宜 | 整体BOM低5 % |
| 推荐功率 | ≤33 W | ≤30 W(小体积) |
热实测——20 V/3.25 A满载,40 °C风道
MOS温度:85 °C(65 kHz)/88 °C(100 kHz);
KP220本体:结温105 °C,余量40 °C;
效率:230 VAC下92.1 %,满足CoC V5 Tier 2。
EMI“秘籍”
频率抖动已内建,传导峰值降低3-5 dB;
GATE软驱动斜率可调,换dv/dt更温柔;
辅助绕铺铜当“屏蔽”,DEM采样走线远离高压;
屏蔽绕组+Y电容≤220 pF,辐射30 MHz一次性过。
深圳三佛科技提供技术支持,批量价格有优势~
结语
KP2203LGA与KP2205LGA用“6只脚”完成了传统8-10脚芯片才能做到的功能:宽VDD、谷底QR、绿色打嗝、全?;ぁMI优化。对于18-33 W的PD快充、家电辅助电源、工业24 V适配器,它们提供了“一步到位”的解决方案——让65 kHz与100 kHz在掌心跳动,工程师只需安心画好PCB,剩下的交给KP220XLGA系列即可。