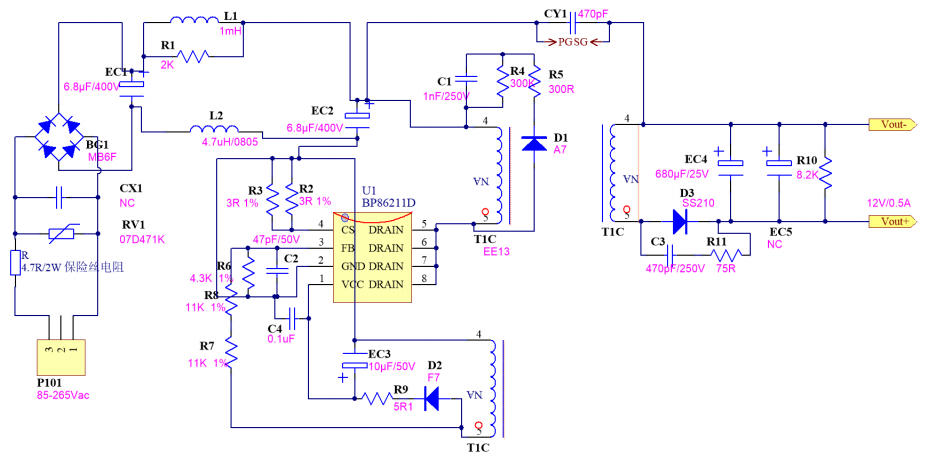
在 5 W-10 W 功率段的家电辅助电源里,工程师最想要的是:省器件、低成本、一次过 EMI、马上能量产。深圳三佛科技提供的 BP86211D 参考设计,用 单颗 SOP-7 芯片 + 650 V 集成 MOSFET,官方实测 12 V/0.5 A(6 W),待机功耗 < 65 mW,BOM 仅 24 颗器件,单面板即可过 CISPR22 Class B 传导。本文带你从特点、电路图、实物、BOM、变压器到测试数据,完整拆解这套“家用电器即插即用级”方案。
| 项目 | 参数 | 备注 |
|---|---|---|
| 功率级 | 12 V/0.5 A(6 W) | 峰值 7 W,余量充足 |
| 输入电压 | 90-264 VAC | 全电压,全球通用 |
| 待机功耗 | 65 mW @230 VAC | 轻松满足 EuP/CoC Tier-2 |
| 满载效率 | 77-81 % | 115 V/230 V 平均 79 % |
| 集成度 | 650 V MOSFET + HV 启动 | 省掉 2 颗启动电阻 |
| ?;?/td> | OLP/OVP/OTP/SCP 全集成 | 全部自恢复 |
| EMI | CISPR22 B 级 > 6 dB 裕量 | 无共模电感即可过 |
| 封装 | SOP-7 | 单面板波峰焊友好 |

尺寸:71 mm × 38 mm 单面纸基板,插件为主,适合波峰焊

功率环路(Drain→T1→D4→EC4)面积 < 1.5 cm2
FB 取样点放在 EC4 正极,走线远离 Drain 高压区
VCC 电容紧靠芯片 1 脚,地线与功率地单点连接

TOP 面:立式 EE13 + SOP-7 + 插件电阻/电容
BOTTOM 面:大面积地铜 + 少量跳线,DFM 友好


| 测试项 | 90 VAC | 115 VAC | 230 VAC | 265 VAC |
|---|---|---|---|---|
| 待机功耗 | 49 mW | 50 mW | 56 mW | 59 mW |
| 满载效率 | 77.4 % | 79.6 % | 78.8 % | 77.7 % |
| 输出纹波 | 126 mV | 96 mV | 93 mV | 101 mV |
| 动态 50-100 % | 344 mV | 334 mV | 338 mV | 339 mV |
| 开机上升时间 | 61 ms | 58 ms | 57 ms | 59 ms |
| 传导 EMI 裕量 | 6.3 dB | 5.8 dB | 5.2 dB | 4.9 dB |
单芯片集成 650 V MOS+HV 启动,外围器件<25 颗
官方 12 V/0.5 A 参考设计,BOM、Gerber、变压器、测试报告全开放
单面板过 CISPR22 B,传导裕量>6 dB,Surge/EFT/ESD 全通过
待机<65 mW,效率>79 %,温升<35 ℃,满足家电六能效要求
已量产,今晚打样,下周即可批量
如果你正在找6 W 左右、12 V 输出、全球电压、低成本、高可靠性的家电辅助电源,BP86211D 就是“拿来即用”的终极答案。深圳三佛科技提供样品,技术支持,批量价格有优势~