FT8400与FT8410作为高效能AC-DC恒压芯片,凭借其卓越的性能和广泛的应用场景,成为了许多电子产品设计中的首选。本文将深入探讨这两款芯片的电路原理、能效测试以及它们在实际应用中的表现。
FT8400与FT8410是专为AC-DC转换设计的恒压芯片,采用了先进的BUCK结构,能够实现高效率的电压转换。它们支持六级能效标准,确保在各种负载条件下都能保持出色的能效表现。这两款芯片内置高压启动功能和高压MOSFET,采用了可靠的单芯片工艺,集成了欠压、过压、过温、过流和短路?;すδ埽繁A讼低车奈榷ㄐ院桶踩?。

高效率与低功耗:在10 - 50mW的功耗范围内,FT8400与FT8410能够实现高达65% - 70%的转换效率。
系统设计简单:芯片的电路设计简洁,易于生产,同时降低了不良率,提高了系统的可靠性。
稳定性与长寿命:通过优化的电路设计和?;すδ?,这两款芯片能够在长时间运行中保持稳定的性能,延长设备的使用寿命。
FT8400与FT8410适用于多种应用场景,包括但不限于:
MCU供电:为微控制器提供稳定的电源,确保其正常运行。
RF、WIFI 2.4G供电:为智能照明设备提供电源,支持无线通信功能。
小家电辅助供电:如智能遥控风扇、泡茶机、煮蛋器、烫发器、卷发器等,提供可靠的电源支持。
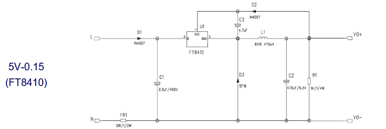
FT8410是一款输出电压为5V、输出电流为0.15A的AC-DC恒压芯片。其典型电路如下图所示:

输入端:通过整流桥(如D2、D3、D5)将交流输入电压转换为直流电压,经过电感L1和电容C1进行滤波处理。
芯片连接:FT8410的输入端连接到经过滤波的直流电压,通过电阻R1进行限流保护。
输出端:输出电压通过电容C3进行进一步滤波,确保输出电压的稳定性。
?;さ缏罚盒酒诓考闪硕嘀直;すδ?,如欠压?;ぁ⒐贡;ぁ⒐卤;さ?,确保在异常情况下能够及时切断电源,?;さ缏钒踩?。
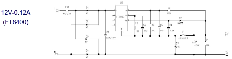
FT8400是一款可调节输出电压的AC-DC恒压芯片,支持5V、9V、12V等多种输出电压。其典型电路如下图所示:

输入端:与FT8410类似,通过整流桥将交流输入电压转换为直流电压,经过电感和电容进行滤波处理。
芯片连接:FT8400的输入端连接到滤波后的直流电压,通过电阻进行限流?;?。
输出端:输出电压通过电容进行滤波,确保输出电压的稳定性。通过外部电阻可以调节输出电压,实现5V、9V、12V等多种电压输出。
保护电路:与FT8410类似,FT8400也集成了多种保护功能,确保电路的安全性和稳定性。
为了准确评估FT8400与FT8410的能效表现,我们进行了以下测试条件的设置:
输入电压范围:85V - 265V AC
输出电压:FT8410为5V,FT8400为12V
负载条件:从轻负载(1KΩ)到满负载(0.15A)
环境温度:25℃
FT8410 5V输出能效
在轻负载(1KΩ)条件下,能效为63.6%。
在满负载(0.15A)条件下,能效为65.5%。
平均能效约为64.2%。
FT8400 12V输出能效
在轻负载(1KΩ)条件下,能效为60%。
在满负载(0.12A)条件下,能效为63.1%。
平均能效约为61.5%。

从测试结果可以看出,FT8410在5V输出时表现出了较高的能效,尤其是在满负载条件下,能效接近66%。这得益于其优化的电路设计和高效的BUCK结构。FT8400在12V输出时,虽然能效略低于FT8410,但仍然达到了较高的水平,尤其是在满负载条件下,能效接近63%。这表明FT8400在高电压输出时仍然能够保持良好的能效表现。
WIFI智能插座是一种常见的智能家居设备,需要稳定的电源支持其无线通信功能。FT8410的5V输出能够为WIFI??樘峁┪榷ǖ牡缭?,确保设备的正常运行。其高效率和低功耗特性使得智能插座在长时间运行中能够保持较低的能耗,同时延长设备的使用寿命。

RF遥控风扇需要稳定的电源支持其无线??毓δ?。FT8400的12V输出能够为风扇的电机和无线??樘峁┪榷ǖ牡缭?。其内置的?;すδ苋繁A嗽诟髦止ぷ魈跫碌缏返陌踩?,避免因电压波动或短路等问题导致设备损坏。
智能照明设备通常需要稳定的电源支持其WIFI通信和LED驱动功能。FT8410和FT8400的高效能设计能够为这些设备提供可靠的电源支持,同时降低能耗,提高设备的整体能效。

FT8400与FT8410作为高效能AC-DC恒压芯片,凭借其高效率、低功耗、系统设计简单以及强大的?;すδ?,成为了许多电子产品设计中的理想选择。通过本文的电路原理解析和能效测试,我们可以看到这两款芯片在不同应用场景中表现出色,能够满足多种设备的电源需求。在未来,随着智能家居和智能设备的不断发展,FT8400与FT8410有望在更多领域发挥重要作用,推动电子设备的高效能发展。