LP3718BS(PWM控制器)与LP25R060S(同步整流控制器)组合是芯茂微电子针对12V1.5A适配器市场推出的高性价比无Y电容解决方案。该方案通过创新的电路拓扑与器件选型,实现了:
无Y电容设计:满足全球安规(IEC60950/IEC62368)对漏电流的严格要求
高效率:满载效率≥85.7%(230Vac),平均效率≥85.4%(六级能效标准)
低待机功耗:空载功耗≤0.043W(230Vac)
高可靠性:通过雷击浪涌(2kV)、ESD(15kV)等严苛测试

核心器件选型与优势
1. LP3718BS PWM控制器
2. LP25R060S同步整流控制器
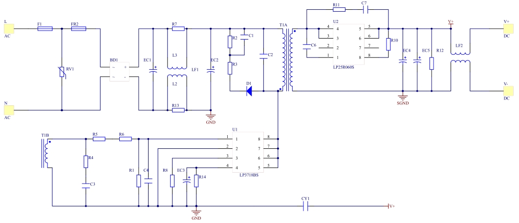
3. LP3718BS+LP25R060S原理图

关键设计要点
1. 无Y电容EMI设计
共模电感:采用24mH EE8.3磁芯,抑制高频共模噪声
RCD吸收电路:优化开关管电压应力(实测Vds_max=640V)
PCB布局:关键信号(FB、CS)采用星型接地,减少环路面积

2. 同步整流优化
3. ?;すδ?/strong>
实测性能数据(节?。?/strong>
| 测试项 | 条件 | 结果 | 标准 | 状态 |
|---|
| 满载效率 | 230Vac/1.5A | 85.76% | ≥85% | 通过 |
| 输出纹波 | 满载/10ms | 104mV | ≤150mV | 通过 |
| 动态负载响应 | 0-100%负载跃迁 | 2.4Vpk-pk | ≤2.4V | 通过 |
| 雷击浪涌 | 2kV差模/共模 | 无损坏 | IEC61000-4-5 | 通过 |
| ESD | 15kV空气放电 | 功能正常 | IEC61000-4-2 | 通过 |
BOM清单(核心器件)
| 序号 | 位号 | 型号 | 规格参数 | 用量 |
|---|
| 1 | U1 | LP3718BS | SOP-8 PWM控制器 | 1 |
| 2 | U2 | LP25R060S | SOP-7 同步整流IC | 1 |
| 3 | T1 | EE16变压器 | Ae≥49.5mm2 | 1 |
| 4 | Q1 | 60V/25A MOSFET | 同步整流管 | 1 |
| 5 | LF1 | 共模电感 | 24mH EE8.3 | 1 |
| 6 | EC1 | 电解电容 | 400V/18μF | 1 |
| 7 | EC4 | 电解电容 | 16V/1000μF | 1 |
完整BOM共34项,含贴片电阻/电容、保险丝等,详见完整测试报告。
设计注意事项
变压器绕制:次级绕组需采用三明治结构,降低漏感(实测漏感≤1%)
散热设计:LP3718BS温升≤113.5℃(90Vac满载),建议预留≥15℃裕量
安规认证:需通过UL/IEC62368认证,特别注意初次级爬电距离≥6mm
总结
LP3718BS+LP25R060S方案通过无Y电容设计、同步整流优化及多重?;せ?,完美平衡了性能、成本与可靠性,特别适合:
全球通用12V1.5A适配器
智能家居/安防设备电源
工业控制辅助电源
完整设计文件(含原理图、PCB Gerber、测试报告等)可联系深圳三佛科技获取。