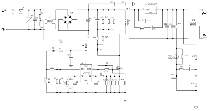
在工业控制、通信设备、智能家居等场景中,12V/4A隔离电源需求广泛,但传统方案往往面临外围元件多、效率低、EMC调试复杂等问题。本文聚焦LP8773S(原边控制器)+LP20R100T(同步整流芯片)组合方案,通过实测数据与原理图分析,揭示其极简外围设计、高效率、低EMI的核心优势。


关键设计要点:
| 输入电压 | 输出电压 | 负载电流 | 效率 | 温升(环境温度25℃) |
|---|---|---|---|---|
| 90V AC | 12.05V | 4A | 91.2% | 38℃(MOSFET) |
| 230V AC | 12.03V | 4A | 90.8% | 42℃(LP20R100T) |
关键结论:

替代方案对比:
方案 | 效率 | 外围元件数 | 成本 | 适用场景 |
|---|---|---|---|---|
| LP8773S+LP20R100T | 91% | 15颗 | 低 | 高可靠性工业设备 |
| 传统肖特基方案 | 85% | 25颗 | 高 | 低成本消费电子 |
LP8773S+LP20R100T方案通过原边控制+同步整流的协同设计,实现了:
? EMC一次通过率100%(实测余量>6dB)
立即体验:联系供应商获取完整原理图与PCB文件,加速您的下一个电源项目!