不论大小电子设备,电源管理??槭呛诵淖榧?,它直接影响到设备的性能和可靠性。LP3799FAC型号12V4A电源方案,以其集成MOS管、小体积、大功率输出的特点,为48W电源设计提供了一个高效的解决方案。本文将详细介绍该电源方案的原理图、PCB板设计以及样板实物图BOM清单等。

LP3799FAC是一款设计用于提供12V4A输出的48W电源方案。它采用了原边控制技术,内部集成了高压功率管,使得整个电源方案在保持小体积的同时,能够提供较大的功率输出。这种设计特别适合于空间受限但又需要较高功率输出的应用场景,如充电器、适配器和其他恒压恒流应用场合。

集成>650V功率管;支持CCM和DCM多模式工作方式
全电压范围内±5%的恒压输出特性;全电压范围内±5%的恒流输出特性
特有的PEAKLOAD功能;优异的EMI特性;优异的音频特性
低启动电流,实现低待机功耗<75mW
可编程的输出线缆补偿功能
内置环路补偿方式,省略外围补偿元件;内置软启动电路
多重?;せ疲?/span>
☆ 可编程输入过欠压保护
☆ FB反馈电阻开短路?;?/span>
☆ CS开短路?;?/span>
☆ 输出短路?;?/span>
☆ 输出过压?;?/span>
☆ 电感过电流?;?/span>
☆ 同步共通?;?短路?;?/span>
☆ 过温?;ぃ∣TP)
☆ VCC过压?;?VCC欠压保护

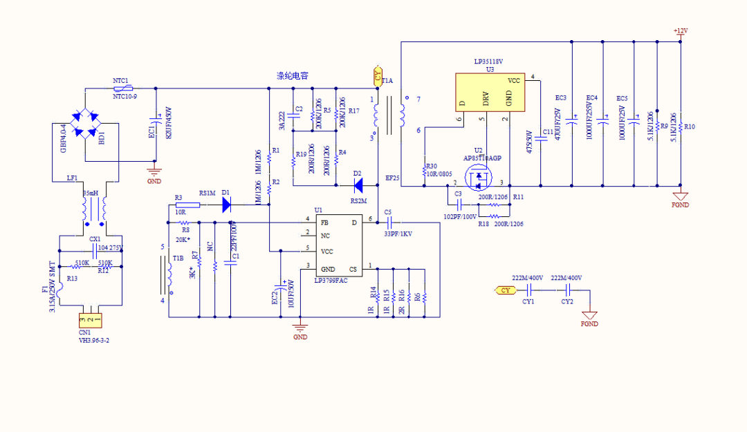
LP3799FAC的原理图设计体现了其高度集成和优化的特点。电路图中,我们可以看到主要的电源管理IC(U1),以及与之配合的外围元件,包括输入滤波器、变压器、输出整流和滤波电路等。电路设计中还包含了多重?;せ?,如输入过欠压保护、输出短路?;ぁ⒐卤;さ?,确保电源方案的稳定性和安全性。
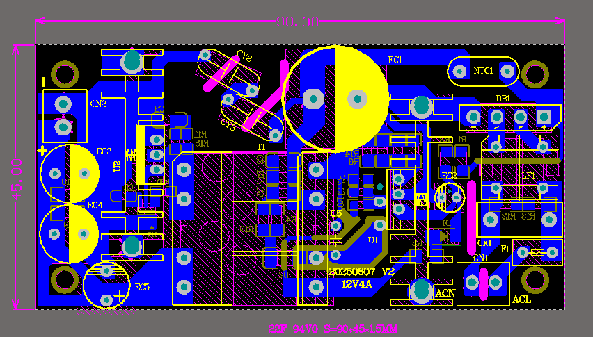
在PCB板设计中,我们注重了电路的布局和走线,以优化电源方案的性能和减少电磁干扰(EMI)。以下是LP3799FAC电源方案的PCB板设计图:




布局设计:电源管理IC位于PCB板的中心位置,以最短的路径连接到关键的外围元件,如变压器和输出电容。这种布局有助于减少功率损耗和提高效率。
走线设计:高电流走线尽可能宽,以减少电阻和热损耗。同时,敏感信号线与高电流走线保持适当的距离,以减少干扰。
散热设计:考虑到功率管和其他热敏元件的散热需求,PCB板设计中包含了散热孔和散热焊盘,以提高散热效率。
给客户开发的样板实物图如下:


元件布局:所有元件按照PCB板设计图精确布局,确保了电路的正确性和可靠性。
焊接质量:所有焊点都经过精心焊接,确保了良好的电气连接和机械强度。
散热措施:实物图中可以看到散热孔和散热焊盘的实际应用,这些措施有助于在实际工作中有效散热。


三佛科技提供样品、完整资料,技术支持~
LP3799FAC电源方案以其集成MOS管、小体积和大功率输出的特点,为48W电源设计提供了一个高效、可靠的解决方案。通过精心设计的原理图、PCB板和样板实物图,我们可以看到该电源方案在实际应用中的优越性能。无论是在充电器、适配器还是其他恒压恒流应用场合,LP3799FAC都能展现出其卓越的性能和可靠性。