在24W以下的电源市场中,传统的MOS管方案和其他BJT(双极型晶体管)方案面临着成本和性能的双重挑战。芯茂微推出新型的自供电BJT方案——LP3718CDL,这一方案以其高耐压、高性能、高集成度的特点,有望全面替代传统MOS和其他BJT方案。
在适配器市场中,18W、24W的适配器电源大多采用外挂MOS管或内置合封MOS管方案。虽然这种方案在稳定性方面表现较好,但其成本较高,且MOS管的耐压能力远不及BJT。此外,这种方案还限制了产品的整体尺寸,不利于小型化和便携化的发展。

为了降低成本和缩小产品尺寸,国内电源管理芯片厂商推出了使用BJT的方案。这种方案相对于传统MOS管方案有了很大优势,不仅缩小了产品尺寸,也大大降低了方案成本。尽管在稳定性方面稍有降低,但对于需要控制成本的下游厂商来说,也是一个不错的替代选择。
芯茂微推出的LP3718CDL新型自供电BJT方案,集自供电、内置BJT于一体,具有高耐压、高性能、高集成度的特点。与旧版BJT方案相比,LP3718CDL不仅进一步缩小了方案产品的外观尺寸,集成了PCBA外围电路,也极大地降低了方案的整体成本。其稳定性能与MOS管方案持平,且因为高耐压、优化EMI、噪音等专项优化,其性能测试上更优于旧版BJT管方案与传统MOS管方案。

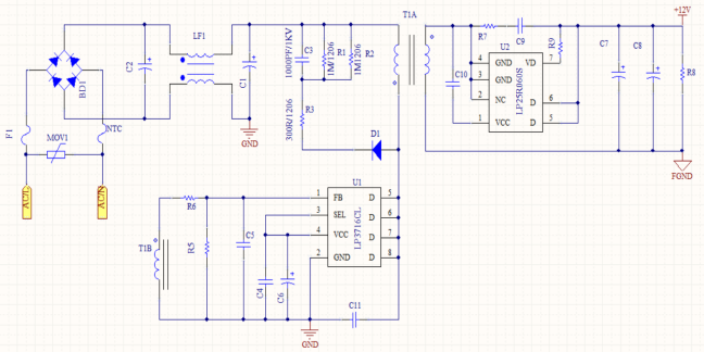
其他方案原理图

从成本角度来看,LP3718CDL方案在同样过认证方案产品的情况下,共计节省外围电子元器件数量达到了五个。新型自供电方案在成本上和传统MOS对比,不仅外围成本下降0.12~0.2元,芯片本身成本也下降了0.2~0.3元。以常用生产计量单位1KK(一百万)套计算,单个成品综合降低成本约0.4元,总体成本将下降40万元。

其他方案原理图:

下面附上芯茂微新型自供电BJT方案产品型号列表:

LP3718CDL方案的应用范围非常广泛,包括机顶盒、光猫、路由器等网通类产品;智能调光、蓝牙音箱等智能家居类产品;摄像头等安防类产品;手电钻、电动螺丝刀等电动工具类产品。这一方案的推出,无疑为这些领域带来了新的技术革新和成本优势。
LP3718CDL新型自供电BJT方案,以其卓越的性能和成本效益,有望在24W以下的电源市场中全面替代传统MOS和其他BJT方案。这一技术革新不仅为相关应用厂商带来了巨大的成本下降空间,也为电源适配器市场的发展注入了新的活力。