在现代电子设备中,稳定的电源供应是确保设备正常运行的关键因素之一。晶丰明源(BrightPower Semiconductor)推出的 BPA8619P 参考设计,为需要 24V/0.8A 电源的设备提供了一个高效、可靠的解决方案。本文将从产品特点、电源规格、电路图、BOM(物料清单)、电路实物图以及变压器规格书等多个方面,深入剖析 BPA8619P 参考设计的亮点与优势。
BPA8619P 作为一款高性能的电源管理芯片,其产品特点体现了晶丰明源在电源技术领域的深厚积累与创新能力。首先,该芯片具备 700V 的高耐压能力,这意味着它能够在宽广的输入电压范围内稳定工作,轻松应对各种复杂的电网环境,无论是常见的 115V 或 230V 交流输入,还是电压波动较大的特殊场景,都能确保电源系统的可靠运行,极大地提高了电源方案的适应性和稳定性。
其次,BPA8619P 采用了先进的 ON/OFF 控制模式,这种控制方式可以根据负载的变化灵活调整开关频率,从而在不同负载条件下都能实现高效率的功率转换。在轻载或空载时,降低开关频率可以有效减少开关损耗,提高电源的待机效率;而在满载时,又能保证足够的开关频率以满足功率输出需求,确保电源转换效率始终保持在较高水平。

此外,BPA8619P 还集成了多种?;すδ?,如过压?;ぃ∣VP)、欠压?;ぃ║VP)、过流?;ぃ∣CP)以及短路?;ぃ⊿CP)等。这些保护功能为电源系统提供了全方位的安全保障,能够在各种异常情况下及时切断电源输出,?;さ缏访馐芩鸹?,延长设备的使用寿命,同时也提高了电源系统的可靠性和安全性。
BPA8619P 参考设计的电源规格详细列出了该电源方案的各项关键参数,这些参数是评估电源性能的重要依据。从输入电压来看,该电源支持 90V 至 264V 的宽范围交流输入,频率范围为 47Hz 至 63Hz,这使得它能够在全球大部分地区的电网环境下正常工作,具有广泛的适用性。
在输出方面,BPA8619P 提供稳定的 24V 输出电压,输出电流为 0.8A,能够满足多种设备的供电需求。输出电压纹波控制在 200mV 以内(在 20MHz 带宽下测量),这一指标反映了电源输出电压的稳定性,较低的纹波意味着电源输出更加纯净,能够为敏感的电子设备提供高质量的电源。
满载效率是衡量电源性能的重要指标之一,BPA8619P 在 115VAC 和 230VAC 输入时的满载效率均能达到 82% 以上,这表明该电源在能量转换过程中损耗较小,能够高效地将输入电能转化为所需的输出功率,不仅提高了能源利用效率,还能在一定程度上降低电源的发热量,有助于提高电源系统的稳定性和可靠性。
待机功耗也是现代电源设计中不可忽视的一个参数,BPA8619P 的待机功耗在 230VAC 输入时不超过 130mW,这一低待机功耗设计符合节能环保的要求,能够在设备处于待机状态时最大限度地减少电能浪费。

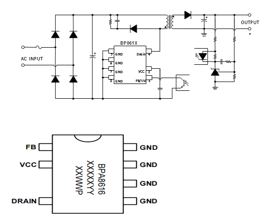
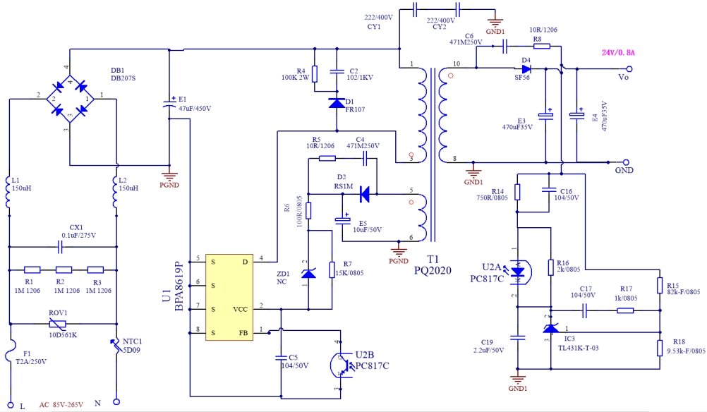
BPA8619P 的电路图是整个电源方案的核心,它详细展示了电源电路的各个组成部分以及它们之间的连接关系。从电路图中可以看出,该电源采用了典型的反激式开关电源拓扑结构,这种结构具有电路简单、成本较低、易于实现等优点,同时也能满足较高的性能要求。
电路主要包括输入整流滤波电路、开关变换电路、反馈控制电路以及输出滤波电路等部分。输入整流滤波电路由桥式整流器 DB1 和电解电容 E1 组成,将交流输入电压整流为直流电压,并进行初步滤波,为后续的开关变换提供稳定的直流输入。
开关变换电路的核心是 BPA8619P 芯片,它通过内部的 MOSFET 开关管在高频条件下对输入直流电压进行斩波,然后通过变压器 T1 将能量传递到副边。反馈控制电路由光耦 PC817C 和 TL431 等元件组成,用于检测输出电压的变化,并将其反馈到 BPA8619P 芯片的反馈引脚,从而实现对开关频率和占空比的动态调整,确保输出电压的稳定。
输出滤波电路由电解电容 E3 和 E4 等元件组成,进一步滤除输出电压中的高频纹波,使输出电压更加平稳。整个电路的设计巧妙,元件布局合理,充分考虑了信号完整性、电源完整性以及电磁兼容性等因素,确保了电源在高效转换的同时,能够满足严格的电磁干扰标准。


电路实物图是对 BPA8619P 参考设计的直观展示,它让工程师和研发人员能够清晰地看到电源电路的实际布局和元件安装情况。从实物图中可以看出,电路板采用了双面板设计,元件布局紧凑合理,走线清晰规整。
在电路板的正面,主要布置了输入端的整流桥 DB1、电解电容 E1 以及变压器 T1 等元件,这些元件的布局充分考虑了电流路径的合理性,减少了线路阻抗,降低了功耗和发热。
背面则主要布置了反馈控制电路和输出滤波电路的元件,如光耦 PC817C、TL431、电解电容 E3 和 E4 等。通过合理的元件布局和走线设计,电路板在有限的空间内实现了高效的信号传输和电源转换,同时保证了良好的散热性能。
实物图还展示了电源电路的一些细节设计,如元件之间的间距、焊盘的大小和形状等,这些细节对于确保电路的可靠性和可制造性至关重要。通过直观的实物图,研发人员可以更好地理解和评估 BPA8619P 参考设计的实际可行性,为后续的产品开发和生产提供有力的参考。

变压器作为反激式开关电源中的核心部件之一,其性能和参数对电源的整体性能有着至关重要的影响。BPA8619P 参考设计中提供的变压器规格书详细列出了变压器的绕制规则、规格参数以及测试要求等信息,为变压器的定制和生产提供了明确的指导。
从绕制规则来看,变压器采用了多绕组结构,包括初级绕组 N1、次级绕组 N2、辅助绕组 N3 等,每个绕组的匝数、绕线方式以及使用的线材规格都有严格的规定。例如,初级绕组 N1 采用 2UEW φ0.252P 的漆包线,匝数为 20Ts,密绕一层;次级绕组 N2 采用 2UEW φ0.291P 的漆包线,匝数为 35Ts,密绕一层等。
规格参数方面,变压器的骨架采用 PQ2020 立式结构,磁芯材质为 PQ2020 PC40 或同等材质,有效磁面积 Ae 为 62mm2。初级绕组感量 Lp 要求在 1.7mH±5%(测试条件:0.3V,100kHz),漏感量 Llk 要求控制在初级绕组的 1.5% 以内,这些参数的精确控制对于确保电源的转换效率和稳定性至关重要。
此外,变压器规格书还对耐压测试、绝缘胶带的使用以及成品要求等进行了详细说明,如耐压测试要求为 3KV 2mA 1Min,绝缘胶带采用 3M900 或同等材质,成品需要浸凡立水等,这些要求进一步保障了变压器在实际应用中的安全性和可靠性。
BPA8619P 参考设计以其卓越的产品特点、精准的电源规格、巧妙的电路图设计、精选的 BOM 元件、直观的电路实物图展示以及详细的变压器规格书,为 24V/0.8A 电源方案树立了一个高效、可靠、易于实现的标杆。晶丰明源凭借其在电源技术领域的专业实力和创新精神,通过 BPA8619P 参考设计,为电子设备制造商提供了一个理想的电源解决方案,能够满足各种对电源性能和可靠性有较高要求的应用场景。