在现代电子设备中,开关电源控制器是实现高效电源转换的关键部件。CSC7224作为一种高性能的离线式PWM(脉冲宽度调制)开关电源控制器,凭借其卓越的性能和广泛的应用场景,成为众多电源设计工程师的首选。本文将详细介绍CSC7224芯片的技术规格和典型应用,帮助读者更好地理解和应用这一高性能芯片。
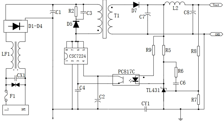
CSC7224是一种高性能的电流模式PWM开关电源控制器,专为满足绿色节能标准而设计。它广泛应用于经济型开关电源,如机顶盒、DVD播放器、打印机和LCD显示器等设备的电源???。CSC7224采用DIP-8封装形式,具有体积小、散热性能好等特点,非常适合紧凑型电源设计。内部框架图如下所示~

CSC7224的电气特性如下表所示:
| 参数 | 符号 | 测试条件 | 最小值 | 典型值 | 最大值 | 单位 |
|---|---|---|---|---|---|---|
| 工作电源电压 | VCC | — | 4 | 4.7 | 5.5 | V |
| 启动阈值电压 | VCC_ON | — | 4.6 | 4.9 | 5.2 | V |
| 重启电压 | VCC_OFF | — | 3.2 | 3.5 | 3.8 | V |
| VCC保护电压 | VCC_OVP | — | 5.6 | 5.9 | 6.2 | V |
| VCC充电电流 | IHV | Vac=85V~265V | 0.4 | 0.7 | 1.3 | mA |
| 启动电流 | ISTART | VCC = VCC_ON-1V | 95 | — | — | μA |
| 工作电流 | ICC | VCC= 5V, VFB=2.2V | — | 30 | 45 | mA |
| 振荡器频率 | fOSC | Vcc =5V, FB=1.5~2.5V | 52 | 62 | 72 | kHz |
| 输出限流 | IS | — | 1150 | 1350 | 1550 | mA |
| 短路?;ゃ兄档缪?/td> | VFB_SP | — | 1.15 | 1.33 | 1.50 | V |
| 频率转换阈值电压 | VFB_PFM | — | 2.3 | 2.5 | 2.7 | V |
| 待机阈值电压 | VFB_START | — | 2.6 | 2.8 | 3.0 | V |
| 最大占空比 | DMAX | — | — | — | 70 | % |
| 最小占空比 | DMIN | — | 5 | — | — | % |
| 前沿消隐时间 | TLEB | — | — | 300 | — | nS |
| 最小导通时间 | Tonmin | — | — | 800 | — | nS |
| 热?;の露?/td> | TSD | — | — | 140 | — | °C |
| 饱和电压(CE) | VCE_SAT | IC=1A, IB=0.25A | — | 0.25 | 0.8 | V |
| 集电极-基极电压 | VCBO | IC=0.1mA | 700 | — | — | V |
| 集电极直流电流 | ICE | — | 1.8 | — | — | A |
CSC7224采用DIP-8封装形式,其引脚分布如下表所示:
| 引脚号 | 符号 | 描述 |
|---|---|---|
| 1 | GND | 接地 |
| 2 | FB | 反馈输入 |
| 3 | COMP | 补偿输入 |
| 4 | VDD | 电源供电 |
| 5 | OC | 内部功率BJT的集电极 |
| 6 | — | 未使用 |
| 7 | — | 未使用 |
| 8 | — | 未使用 |

CSC7224适用于各种AC/DC适配器的设计。通过内置的700V BJT和低启动电流特性,CSC7224能够在宽输入电压范围内高效运行,同时满足绿色节能标准。其低空载功耗特性使得适配器在待机模式下能够显著降低能耗。
CSC7224的高输出功率和全面?;すδ苁蛊涑晌狣VD、VCD和VCR电源的理想选择。其内置的过压、过流和过温?;すδ苣芄挥行П;ど璞该馐芩鸹?,同时确保电源的稳定性和可靠性。
CSC7224在机顶盒电源中的应用也非常广泛。其高效率和低噪音特性能够满足机顶盒长时间运行的需求,同时其频率跳变功能能够有效降低电磁干扰,确?;ズ性诟丛拥绱呕肪持械奈榷ㄔ诵小?/p>
CSC7224的低启动电流和高效率特性使其成为电池充电器的理想选择。其内置的?;すδ苣芄挥行П;さ绯孛馐芄浜凸魉鸹?,延长电池寿命。