在现代电子设备中,电源管理是确保设备稳定运行的关键环节之一。无论是家用电器、计算机系统,还是通信和工业控制领域,都需要高效、可靠的电源??槔刺峁┪榷ǖ牡缌χС?。晶丰明源推出的BPA8604D隔离电源参考设计,凭借其卓越的性能和广泛的应用领域,成为了众多工程师和设计师的首选方案。

BPA8604D是一款高度集成的电源管理芯片,其设计充分考虑了现代电源系统对高效能、低功耗和高可靠性的需求。首先,该芯片集成了700V高压MOSFET,这一特性使得BPA8604D能够在宽电压范围内稳定工作,无需额外的高压启动电路,大大简化了电源设计的复杂性。同时,它还集成了高压启动和自供电电路,进一步优化了电源的启动过程,降低了启动功耗。
低待机功耗是BPA8604D的另一大亮点。在当今节能环保的大趋势下,低功耗设计对于延长设备的使用寿命和降低能源消耗具有重要意义。BPA8604D通过内置的软启动功能和优化的控制算法,能够在设备待机时显著降低功耗,同时保证电源的快速响应能力,确保设备能够在短时间内恢复工作状态。
此外,BPA8604D还具备优异的动态响应速度,能够在负载快速变化时迅速调整输出电压,避免输出过冲现象。这对于需要快速响应负载变化的设备来说至关重要,例如在通信设备中,快速的动态响应可以确保信号的稳定传输,避免因电源波动而导致的通信中断。
BPA8604D的高性能使其能够广泛应用于多种电子设备中。在家用电器领域,它可作为辅助电源,为智能家电提供稳定的电力支持。例如,在智能冰箱中,BPA8604D可以为控制板和传感器提供稳定的12V电源,确保冰箱的智能控制系统能够正常运行,实现精准的温度控制和节能管理。
在计算机系统中,BPA8604D同样发挥着重要作用。它可以作为PC待机电源,为计算机在待机状态下提供必要的电力,同时在开机瞬间快速响应,为系统启动提供稳定的电源支持。这种高效的电源管理能力,不仅提高了计算机的启动速度,还降低了待机功耗,延长了电源??榈氖褂檬倜?。

在通信和工业控制领域,BPA8604D的应用更是不可或缺。通信基站和工业自动化设备通常需要长时间稳定运行,对电源的可靠性和稳定性要求极高。
BPA8604D的隔离设计和低功耗特性使其能够满足这些设备的严格要求,为通信??楹凸ひ悼刂破魈峁┪榷ǖ牡缭矗繁I璞冈诟丛拥墓ぷ骰肪诚履芄徽T诵?,减少因电源故障而导致的设备?;奔洹?br/>
此外,BPA8604D还可应用于适配器和充电器中,为各种电子设备提供高效的充电解决方案。其稳定的输出电压和快速的动态响应能力,能够确保充电过程的安全性和高效性,延长设备的电池寿命。
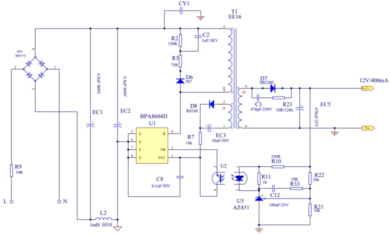
BPA8604D的电路设计简洁而高效,充分体现了其高度集成化的特点。从电路图中可以看出,整个电源电路主要由输入滤波、整流桥、变压器、反馈电路和输出滤波等部分组成。输入滤波部分采用了电解电容和贴片电容的组合,能够有效滤除输入电压中的高频噪声,为后续电路提供稳定的输入电压。

整流桥采用了ABS210型号的2A1KV整流桥,能够承受较高的输入电压,确保电路在宽电压范围内的正常工作。变压器是整个电源电路的核心部件,其绕组参数和绕线方式经过精心设计,以实现高效的能量转换和稳定的输出电压。反馈电路采用了光耦和AZ431组成的反馈环路,能够精确地控制输出电压,确保其在不同负载条件下的稳定性。
实物图展示了BPA8604D电源模块的紧凑结构和简洁布局。整个电路板采用了单面板设计,尺寸仅为72mm×33.5mm,适合安装在空间有限的设备中。电路板上的元件布局合理,走线清晰,便于生产制造和维修。通过实物图,我们可以直观地感受到BPA8604D电源模块的高效能和可靠性,其简洁的设计理念和精湛的制造工艺,使其成为了现代电源设计的典范之作。


综上所述,BPA8604D隔离电源参考设计凭借其集成化、高效能的产品特点,广泛的应用领域以及简洁高效的电路设计,在电源管理领域展现出了强大的竞争力。随着电子设备的不断发展和对电源性能要求的不断提高,BPA8604D必将在未来的电源市场中发挥更加重要的作用,为各种电子设备提供稳定可靠的电力支持。