在电子设备中,电源适配器是不可或缺的组件,它为设备提供稳定的电源。本文将详细介绍BP84505P 12V2.5A电源适配器的测试报告,包括电路图、变压器规格书和PCB布局,以确保其性能和可靠性。
BP84505P是一款12V2.5A的电源适配器,设计用于满足小家电和嵌入式设备的电源需求。以下是其主要技术参数:
输入电压:176VAC至264VAC
输入频率:47Hz至63Hz
输出电压:12V ±5%
输出电流:0至2.5A(3A为峰值)
输出电压纹波:120mV(20MHz带宽)
连续输出功率:30W
待机功耗:120mW(230VAC)
满载效率:85%(230VAC)
工作环境温度:0℃至40℃
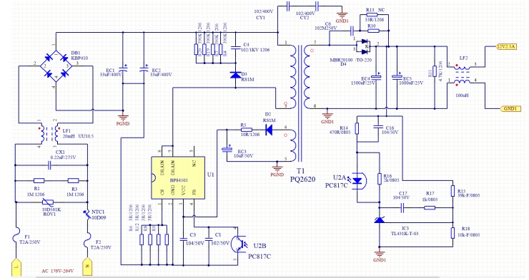
BP84505P的电路设计如下:

输入滤波:使用CX1、CY1、CY2等元件进行输入滤波,确保输入电压的稳定性。
整流桥:DB1用于将交流电整流为直流电。
滤波电容:EC1、EC2等电容用于进一步滤波,减少电压纹波。
主控芯片:U1(BP84505BP)是核心控制芯片,负责PWM控制和?;すδ?。
变压器:T1(PQ2620)是关键组件,提供电压转换和隔离。
输出滤波:EC4、EC5等电容用于输出滤波,确保输出电压的稳定性。
反馈电路:U2(PC817C)和IC3(TL431K-T-03)用于反馈控制,确保输出电压的精确调节。

变压器T1采用PQ2620立式骨架,具体参数如下:
骨架:PQ2620立式(6+6PIN),磁芯材质:PQ2620 PC40或同等材质,Ae=119mm2
绕制规则:
N1:3脚起始,NC终止,2UEW φ0.2*2P,20Ts,密绕一层(PIN脚朝外)
N2:1脚起始,2脚终止,2UEW φ0.32*1P,25Ts,密绕一层(PIN脚朝外)
N3:5脚起始,4脚终止,2UEW φ0.2*2P,6Ts,均匀绕一层(PIN脚朝外)
N4:9位置起始,11位置终止,TEX-E φ0.8*1P,6Ts,均匀绕一层(PIN脚朝外)
N5:3脚起始,NC终止,2UEW φ0.2*2P,13Ts,均匀绕一层(PIN脚朝外)
N6:2脚起始,3脚终止,2UEW φ0.32*1P,24Ts,密绕一层(PIN脚朝外)
感量:
初级绕组感量Lp:1.3mH ±5%(测试条件:0.3V,50kHz)
漏感量Llk:要求控制在初级绕组的2%以内(测试条件:0.3V,50kHz)
耐压测试:3KV 2mA 1Min
成品要求:浸凡立水

尺寸:81mm * 52.4mm双面FR4
元件布局:
输入端:C1、C3、C16、C17等滤波电容,DB1整流桥,F1、F2保险丝
控制芯片:U1(BP84505BP),U2(PC817C),IC3(TL431K-T-03)
输出端:EC4、EC5滤波电容,R10、R11等电阻
变压器:T1(PQ2620)
1. EMI测试
230VAC Neutral:满足CISPR22/EN55022 Class B,至少6dB裕量
2. 浪涌测试(Surge)
差模:±2kV,0至270相位角,10次测试,全部通过
共模:±4kV,0至270相位角,10次测试,全部通过
3. 静电放电(ESD)测试
空气放电:±8kV,10次测试,全部通过
接触放电:±6kV,10次测试,全部通过
如需要BP84505BP完整测试报告,还请咨询三佛官网右侧在线客服联系方式,提供样品,技术支持~
BP84505P 12V2.5A电源适配器在各项测试中表现出色,满足设计要求和行业标准。其高效的能量转换、低待机功耗、稳定的输出电压和良好的抗干扰能力,使其成为小家电和嵌入式设备的理想电源解决方案。通过详细的电路设计、变压器规格和PCB布局,确保了产品的可靠性和性能。