有电源管理芯片,LED照明驱动芯片采购需求,欢迎联系深圳三佛科技,我司为上海晶丰BPS原厂代理,提供全系列型号,开发资料,样品支持,技术支持。在电源管理领域,选择一款合适的电源芯片对于确保电子设备的性能和可靠性至关重要。BP86213D是晶丰明源推出的一款高性能电源芯片,专为需要24V输出和大峰值电流的应用设计。本文将详细介绍BP86213D的优势和典型电路方案。
BP86213D是一款非隔离降压型LED驱动芯片,它以其高效率、高稳定性和优异的热性能,在LED照明、工业控制和汽车电子等领域中得到广泛应用。这款芯片支持高达24V的输出电压和大峰值电流,使其成为高功率应用的理想选择。

高输出电压:BP86213D能够提供稳定的24V输出,适用于各种高电压需求的应用场景。
大峰值电流:芯片设计用于处理大峰值电流,确保在高负载条件下也能稳定工作。
高效率:采用先进的开关技术,BP86213D在全负载范围内提供高达90%以上的转换效率。
优异的热性能:内置热保护功能,确保在高负载条件下也能安全工作,延长芯片寿命。
全面的保护功能:包括过流?;?、过压保护、欠压保护和过温?;?,确保系统的稳定运行。

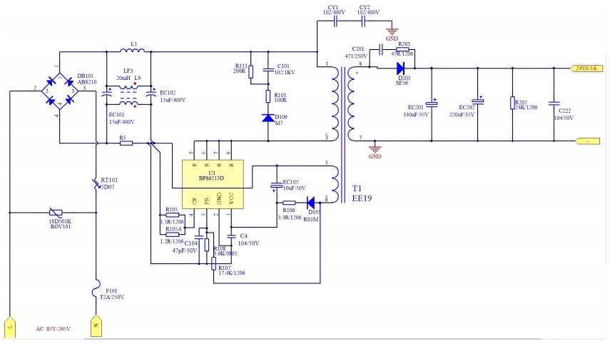
BP86213D的典型电路方案包括:
输入滤波器:用于滤除输入电源中的高频噪声,保护芯片免受干扰。
启动电路:提供芯片启动时所需的电流,确保芯片能够顺利启动。
反馈网络:由反馈电阻和电容组成,用于稳定输出电压,确保输出电压的精度。
驱动电路:包括驱动IC和外部MOSFET,用于控制电源的开关操作。
输出滤波器:用于平滑输出电流,减少输出纹波,提高电源质量。



BP86213D在多个领域有着广泛的应用,例如:
LED照明:用于路灯、商业照明和家居照明系统,提供稳定的24V电源。
工业控制:在工业自动化设备中,为控制系统提供可靠的电源。
汽车电子:在车载充电器和车载信息娱乐系统中,提供高效的电源解决方案。
BP86213D以其高输出电压、大峰值电流、高效率和优异的热性能,在电源管理领域中展现出显著的优势。无论是在LED照明、工业控制还是汽车电子领域,BP86213D都能提供稳定可靠的电源解决方案。随着技术的发展,BP86213D有望在更多领域得到应用,为各种电源管理需求提供强有力的支持。